info@piijaksel.or.id
+62 812-8108-2867
09.00 - 17.00 WIB
Beranda
Tentang PII
Sejarah PII
Profil PII Cabang Jakarta Selatan
Sambutan
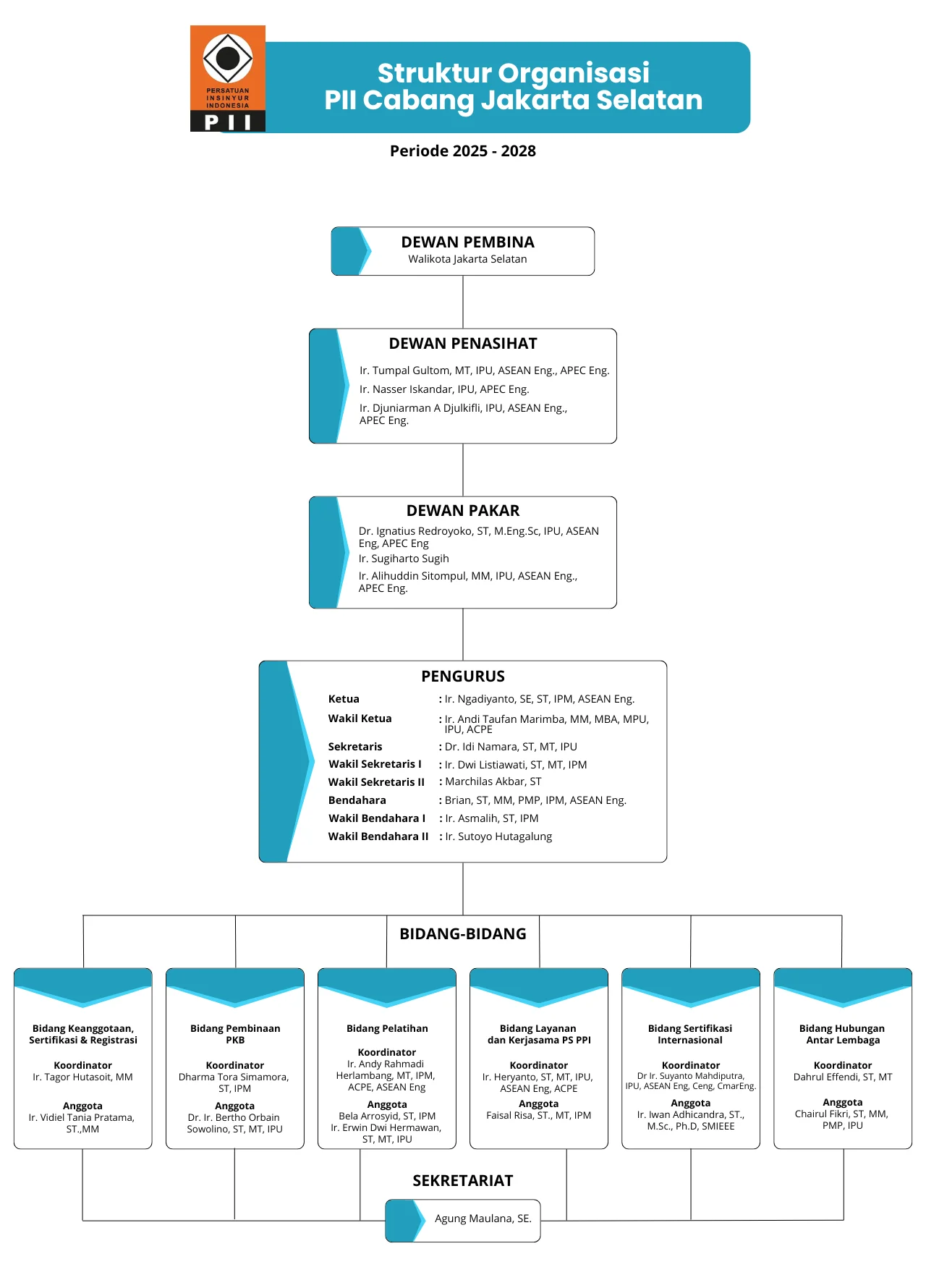
Struktur Organisasi
Pengurus
Layanan
KTA
SKIP
STRI
Sertifikasi Internasional
SKK
SKTTK
Konsultan Dokumen Sertifikasi ISO
Berita
Agenda
Program Kerja
Kontak
Struktur Organisasi